Zysk z lokaty 6-miesięcznej 2026: Oblicz, ile zarobisz netto!
Oblicz zysk z lokaty 6-miesięcznej w 2026! Poznaj aktualne oprocentowanie (6,5-6,6%), podatek Belki i pułapki bankowe. Sprawdź, czy zyskasz realnie.
Oblicz zysk z lokaty 6-miesięcznej w 2026! Poznaj aktualne oprocentowanie (6,5-6,6%), podatek Belki i pułapki bankowe. Sprawdź, czy zyskasz realnie.
Jak opisać fakturę za usługę gastronomiczną? Dowiedz się, jak rozróżnić gastronomię od cateringu, stosować VAT i odliczać koszty. Uniknij błędów!
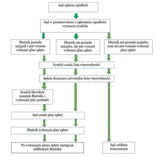
Upadłość konsumencka bez majątku: poznaj wszystkie koszty, rolę Skarbu Państwa i szanse na umorzenie. Dowiedz się, jak oddłużyć się bez aktywów!
Błędny numer faktury? Dowiedz się, czy użyć noty korygującej, czy faktury. Poznaj procedury, uniknij błędów w JPK i problemów z US. Sprawdź nasz przewodnik!
Jak zarabiać na zleceniu bez podatku? Wyjaśniamy limity PIT (30 000 zł, 85 528 zł) i ZUS dla studentów i młodych. Zmaksymalizuj swoje wynagrodzenie!
Jak sprawdzić hipotekę mieszkania? Poznaj nasz przewodnik krok po kroku! Dowiedz się, jak korzystać z EKW, interpretować wpisy i bezpiecznie kupić nieruchomość.
TCL: co to za firma? Poznaj historię chińskiego giganta, jego produkty (TV, AGD, smartfony) i pozycję na rynku. Sprawdź, czy warto zaufać jakości TCL!
Syndyk w upadłości konsumenckiej: poznaj jego rolę, co sprawdzi w Twoim majątku i finansach. Dowiedz się, jak przygotować się do kontroli i uniknąć błędów.
Zrozum, kiedy postanowienie o ogłoszeniu upadłości staje się prawomocne. Poznaj terminy zażalenia, rolę KRZ i skutki ostatecznej decyzji sądu.
Jak prawidłowo fakturować usługi dla wspólnoty mieszkaniowej? Poznaj stawki VAT (8% i 23%), uniknij błędów i problemów z urzędem skarbowym. Sprawdź nasz poradnik!
Milestone Systems to globalny lider VMS. Dowiedz się, czym jest XProtect, jak działa w Polsce i dlaczego rewolucjonizuje monitoring. Sprawdź, czy to dla Ciebie!
Rentowność firmy transportowej 2024: Sprawdź realne zarobki, koszty początkowe i bieżące dla TIR-ów i busów. Poznaj analizę opłacalności!
Czy przedawniony dług w KRD to Twój problem? Sprawdź, jak usunąć wpis, jakie masz prawa i uniknij błędów. Zabezpiecz swoją zdolność kredytową!
Xti co to za firma? Poznaj hiszpańską markę obuwia i torebek! Odkryj jej styl, ceny, jakość i dowiedz się, gdzie kupić produkty Xti w Polsce.
Dowiedz się, ile można zarobić na sklepie z odzieżą używaną! Analizujemy koszty otwarcia, miesięczne wydatki i realne zyski. Odkryj klucz do sukcesu w lumpeksie.
Jak skorygować błędny NIP na fakturze? Poznaj instrukcje krok po kroku dla nabywcy i sprzedawcy. Uniknij utraty VAT i problemów w JPK_VAT. Sprawdź, jak działa KSeF!
Ile trwa upadłość konsumencka? Poznaj realistyczne ramy czasowe oddłużenia, od wniosku po plan spłaty. Sprawdź, co wpływa na długość procesu.
Chcesz dodać dłużnika do KRD? Poznaj warunki, koszty i procedurę krok po kroku. Skutecznie odzyskaj należności. Sprawdź nasz przewodnik!