Upadłość konsumencka: Dokumenty, które musisz mieć. Gotowa lista
Jakie dokumenty do upadłości konsumenckiej? Poznaj kompletną listę i praktyczne wskazówki. Uniknij błędów, przyspiesz wniosek. Sprawdź nasz poradnik!
Upadłość to temat, który może budzić wiele emocji i pytań. W tej kategorii poruszamy wszystkie aspekty związane z upadłością, od podstawowych definicji po bardziej złożone zagadnienia dotyczące finansów osobistych i przedsiębiorstw. Dowiesz się, jakie są przyczyny upadłości, jakie kroki należy podjąć w trudnych sytuacjach oraz jakie są możliwe rozwiązania. Nasze artykuły są napisane z myślą o Tobie, abyś mógł zyskać pełniejsze zrozumienie tej skomplikowanej tematyki. Zachęcamy do eksploracji, dzielenia się swoimi przemyśleniami i zadawania pytań – jesteśmy tu, aby pomóc Ci w tej podróży!
Jakie dokumenty do upadłości konsumenckiej? Poznaj kompletną listę i praktyczne wskazówki. Uniknij błędów, przyspiesz wniosek. Sprawdź nasz poradnik!
Zastanawiasz się, ile trwa upadłość konsumencka bez majątku? Poznaj realistyczne ramy czasowe (6-12 miesięcy) i etapy procesu. Odzyskaj wolność finansową!
Upadłość konsumencka bez kosztów? Dowiedz się, jak złożyć wniosek samodzielnie, zredukować wydatki do minimum i uzyskać zwolnienie z opłat. Sprawdź poradnik!
Czy banki w Polsce upadają? Dowiedz się, czym jest przymusowa restrukturyzacja i jak BFG chroni Twoje oszczędności do 100 000 euro. Sprawdź, co z kredytem!
Masz długi w JDG? Dowiedz się, jak ogłosić upadłość jednoosobowej działalności gospodarczej. Porównaj upadłość konsumencką i firmową, poznaj procedurę i umórz długi. Zyskaj nowy start!
Odzyskaj należności od upadłej firmy! Poznaj procedury zgłaszania wierzytelności przez KRZ, rolę syndyka i realne szanse na spłatę. Sprawdź nasz poradnik.
Czy wniosek o upadłość konsumencką zatrzyma komornika? Dowiedz się, kiedy egzekucja zostaje wstrzymana, poznaj rolę syndyka i wyjątki. Sprawdź!
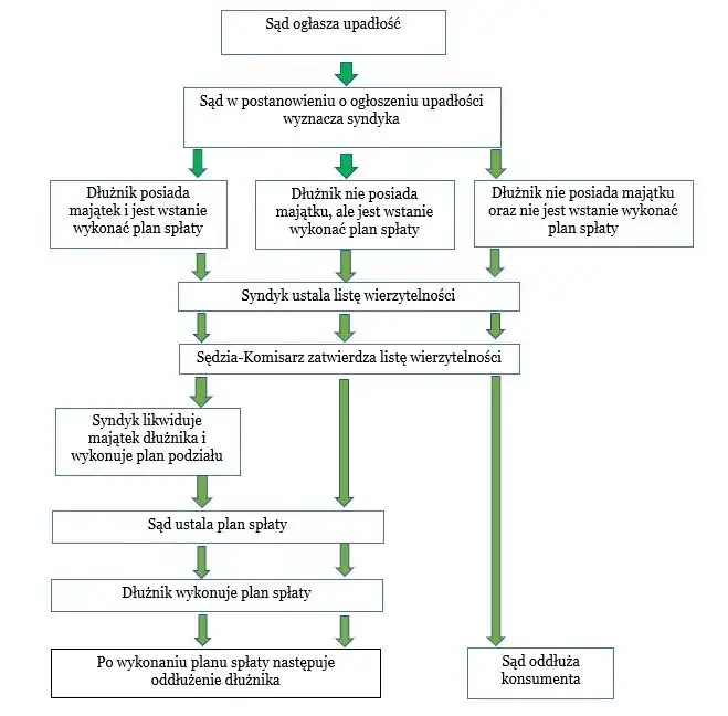
Upadłość konsumencka krok po kroku: Dowiedz się, co dzieje się po ogłoszeniu, jaką rolę pełni syndyk i jak odbudować finanse. Sprawdź nasz przewodnik!
Upadłość konsumencka: kompleksowy przewodnik. Odkryj, jak oddłużyć się krok po kroku, poznaj ryzyka i korzyści. Dowiedz się, czy to dla Ciebie.
Upadłość konsumencka: kompleksowy przewodnik. Zrozum proces oddłużenia, warunki, koszty i skutki. Odkryj szansę na nowy start.
Upadłość konsumencka: kompleksowy przewodnik po zaletach, wadach i kosztach. Sprawdź, kiedy to ratunek, a kiedy szukać alternatyw. Podejmij świadomą decyzję!
Ile trwa upadłość konsumencka bez majątku? Poznaj realne ramy czasowe (12-18 miesięcy), etapy i czynniki przyspieszające proces oddłużenia. Sprawdź, jak to działa.
Upadłość konsumencka to szansa na nowy start. Dowiedz się, jak przebiega proces oddłużenia, co z majątkiem i jak plan spłaty prowadzi do wolności finansowej.
Ile kosztuje upadłość konsumencka w Polsce? Poznaj pełny kosztorys: opłaty sądowe, wynagrodzenie syndyka, pomoc prawna. Dowiedz się, jak są pokrywane koszty bez majątku. Sprawdź!
Ogłoszenie upadłości konsumenckiej to szansa na nowy start. Poznaj warunki, dokumenty, koszty i całą procedurę krok po kroku. Odbuduj przyszłość finansową.
Upadłość konsumencka krok po kroku: warunki, dokumenty, koszty i przebieg postępowania. Sprawdź, jak skutecznie oddłużyć się i zacząć nowe życie finansowe w Polsce!
Poznaj prawdziwe historie o upadłości konsumenckiej. Dowiedz się, jak Polacy radzą sobie z długami i odzyskują spokój. Czy życie po bankructwie jest możliwe? Sprawdź!
Zastanawiasz się, kiedy ogłosić upadłość konsumencką? Poznaj kluczowe warunki niewypłacalności, winy i procedury. Sprawdź, czy to Twoja szansa na nowy start!
Dowiedz się, co syndyk może zabrać przy upadłości konsumenckiej, a co chroni prawo. Poznaj zasady dotyczące nieruchomości, dochodów i majątku.
Ile kosztuje upadłość konsumencka z adwokatem? Poznaj pełne koszty (od 4000 zł), wynagrodzenie syndyka i sposoby na obniżenie wydatków. Sprawdź, jak zaplanować budżet.
Zastanawiasz się, jak ogłosić upadłość konsumencką? Poznaj kompleksowy poradnik krok po kroku: warunki, koszty, procedurę i konsekwencje. Oddłuż się!
Sprawdź upadłość osoby fizycznej krok po kroku w KRZ. Poznaj darmowe, oficjalne źródła i dowiedz się, jak zweryfikować status dłużnika.
Dowiedz się, kto nie może ogłosić upadłości konsumenckiej. Poznaj przeszkody: status przedsiębiorcy, rażące niedbalstwo i błędy we wniosku. Uniknij oddalenia sprawy!
Zmagasz się z długami? Poznaj upadłość konsumencką krok po kroku. Sprawdź warunki, procedury i skutki, by odzyskać finansową wolność. Przeczytaj nasz poradnik!
Kredyt po upadłości konsumenckiej to nie koniec! Poznaj realne szanse, zasady BIK/KRZ i krok po kroku odbuduj wiarygodność finansową. Sprawdź, jak to zrobić.