Upadłość konsumencka krok po kroku: Oddłuż się i zacznij od nowa!
Upadłość konsumencka krok po kroku: warunki, dokumenty, koszty i przebieg postępowania. Sprawdź, jak skutecznie oddłużyć się i zacząć nowe życie finansowe w Polsce!
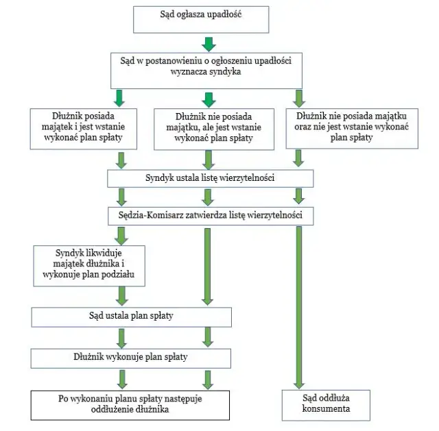
Upadłość konsumencka krok po kroku: warunki, dokumenty, koszty i przebieg postępowania. Sprawdź, jak skutecznie oddłużyć się i zacząć nowe życie finansowe w Polsce!
Lokata 3-miesięczna w 2026: Oblicz realny zysk netto! Sprawdź oprocentowanie, podatek Belki i ukryte warunki. Dowiedz się, co wybrać.
LiveGood: MLM czy piramida finansowa? Poznaj model biznesowy, koszty, zarobki i kontrowersje. Oceń, czy warto dołączyć.
Poznaj prawdziwe historie o upadłości konsumenckiej. Dowiedz się, jak Polacy radzą sobie z długami i odzyskują spokój. Czy życie po bankructwie jest możliwe? Sprawdź!
Sprawdź, jak sprawdzić firmę w KRD krok po kroku. Naucz się interpretować raport, unikaj ryzyk i zabezpiecz swój biznes. Pełny przewodnik dla przedsiębiorców.
Dowiedz się, kiedy paragon z NIP to faktura uproszczona i gdzie znaleźć numer faktury. Poznaj zasady odliczania VAT i księgowania w JPK_VAT. Uniknij błędów!
Zastanawiasz się, ile można zarobić na OnlyFans w Polsce? Analizujemy realne kwoty, prowizje, ukryte koszty i obowiązki podatkowe. Sprawdź nasz przewodnik!
Czy każdą fakturę zakupu musisz księgować? Dowiedz się, kiedy to obowiązek, a kiedy prawo. Poznaj konsekwencje dla PIT i VAT. Sprawdź, jak postępować z zagubionymi dokumentami.
Zastanawiasz się, kiedy ogłosić upadłość konsumencką? Poznaj kluczowe warunki niewypłacalności, winy i procedury. Sprawdź, czy to Twoja szansa na nowy start!
Jak bezpiecznie kupić nieruchomość w Polsce? Sprawdź, jak zweryfikować stan prawny i finansowy, uniknąć długów i ryzyk. Czytaj nasz przewodnik krok po kroku!
Zastanawiasz się, czy Yoer to polska marka AGD? Poznaj jej historię, szeroką ofertę, pakiet gwarancyjny i prawdziwe opinie klientów. Sprawdź, czy warto!
Ile zarobisz na obligacjach w Polsce? Sprawdź konkretne kalkulacje zysków netto, poznaj rodzaje obligacji skarbowych i korporacyjnych oraz ryzyka.
Odkryj, w reklamach jakich firm widniał Robert Lewandowski! Pełna lista marek: od T-Mobile po Nike i własne biznesy. Sprawdź jego marketingową potęgę.
Do kiedy faktury na stypendium szkolne? Poznaj terminy i zasady rozliczenia za I i II semestr. Uniknij błędów i odbierz refundację. Sprawdź nasz poradnik!
Skutecznie odzyskaj dług! Sprawdź, jak wpisać dłużnika do KRD: warunki, koszty, wezwanie i konsekwencje. Twój przewodnik krok po kroku.
Ile można zarobić na złocie? Poznaj kluczowe czynniki wpływające na zysk, formy inwestycji, koszty i podatki. Sprawdź, czy to bezpieczna przystań dla Twojego kapitału.
Dowiedz się, co syndyk może zabrać przy upadłości konsumenckiej, a co chroni prawo. Poznaj zasady dotyczące nieruchomości, dochodów i majątku.
Sprzedaż mieszkania z hipoteką krok po kroku. Poznaj niezbędne dokumenty, formalności bankowe, koszty i ulgi podatkowe. Sprawdź, jak to zrobić bezpiecznie!
Higher drabiny i rusztowania: poznaj opinie o jakości i obsłudze. Sprawdź, czy niska cena idzie w parze z bezpieczeństwem i dla kogo to dobry wybór.
Kompleksowy poradnik księgowania faktur w 2026 r. z KSeF. Poznaj zasady KPiR, pełnej księgowości i VAT. Uniknij błędów sprawdź nasz przewodnik!
Jak sprawdzić hipotekę w księdze wieczystej online krok po kroku? Dowiedz się, jak czytać Dział IV i uniknąć ryzyka kupna nieruchomości z długiem. Sprawdź!
Blackview: pancerne telefony dla wymagających. Poznaj ich wytrzymałość, baterie i funkcje. Sprawdź wady i zalety przed zakupem w Polsce!
Sprawdź, ile realnie zarabia pisarz w Polsce. Porównaj self-publishing z wydawcą, poznaj stawki, zaliczki i koszty. Odkryj strategie maksymalizacji zysków.
Ile kosztuje upadłość konsumencka z adwokatem? Poznaj pełne koszty (od 4000 zł), wynagrodzenie syndyka i sposoby na obniżenie wydatków. Sprawdź, jak zaplanować budżet.
Prawidłowy opis faktury to podstawa. Dowiedz się, jak unikać błędów, problemów z KAS i kar. Poznaj przykłady dla branż i zasady KSeF. Sprawdź!
Ile można zarobić na ankietach online? Poznaj realne widełki (15-500 zł/miesiąc), sprawdzone panele i strategie na maksymalizację zysków. Uniknij pułapek! Sprawdź!
Jak pobrać fakturę z Allegro? Poznaj kompletny przewodnik krok po kroku dla kont prywatnych i firmowych. Rozwiąż problemy z brakiem faktury. Sprawdź!