Upadłość firmy: Jak odzyskać należności? Poradnik krok po kroku
Odzyskaj należności od upadłej firmy! Poznaj procedury zgłaszania wierzytelności przez KRZ, rolę syndyka i realne szanse na spłatę. Sprawdź nasz poradnik.
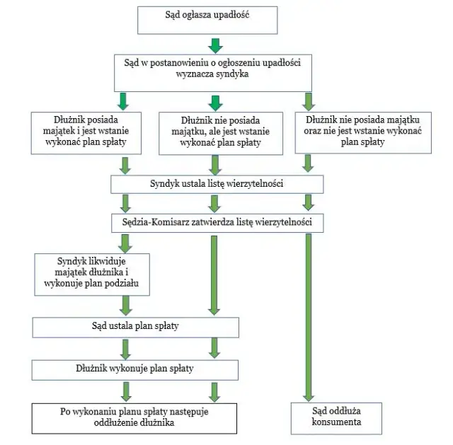
Odzyskaj należności od upadłej firmy! Poznaj procedury zgłaszania wierzytelności przez KRZ, rolę syndyka i realne szanse na spłatę. Sprawdź nasz poradnik.
Czy Tołpa to polska firma? Poznaj aktualnego właściciela (Grupa Bielenda), polskie korzenie marki, historię i miejsce produkcji. Sprawdź fakty!
Numer BDO na fakturze: Kto ma obowiązek go umieszczać, jakie są kary i jak go poprawnie dodać? Sprawdź nasz poradnik i uniknij wysokich grzywien!
Ile można zarobić na Allegro? Poznaj realne zarobki (od 500 do 15 000+ zł), ukryte koszty i skuteczne strategie. Sprawdź, jak zacząć sprzedawać bez firmy!
Czy hipoteka przymusowa wygasa po licytacji komorniczej? Sprawdź, co dzieje się z długiem i jak wykreślić obciążenie z księgi wieczystej. Poznaj kluczowe zasady.
Czy wniosek o upadłość konsumencką zatrzyma komornika? Dowiedz się, kiedy egzekucja zostaje wstrzymana, poznaj rolę syndyka i wyjątki. Sprawdź!
Ranking najlepszych producentów opon bieżnikowanych w Polsce. Dowiedz się, jak wybrać bezpieczne i trwałe opony, na co zwrócić uwagę i uniknąć błędów. Sprawdź!
Faktura korygująca w KSeF: kompleksowy przewodnik. Dowiedz się, kiedy i jak ją wystawić, rozliczać "in minus" i "in plus" oraz unikać błędów. Poznaj zmiany KSeF!
Faktura od współmałżonka w firmie? Sprawdź zasady PIT i VAT, ryzyka wspólności majątkowej oraz jak bezpiecznie rozliczyć transakcje. Poradnik eksperta.
Jaki odpływ liniowy wybrać? Porównaj wiodące firmy (Viega, Geberit, Jano, Vogi), poznaj kluczowe kryteria jakości, trwałości i ceny. Wybierz świadomie!
Upadłość konsumencka krok po kroku: Dowiedz się, co dzieje się po ogłoszeniu, jaką rolę pełni syndyk i jak odbudować finanse. Sprawdź nasz przewodnik!
Czy na Forex można zarobić? Poznaj realne zarobki, statystyki KNF, ryzyko i kluczowe czynniki sukcesu. Sprawdź, ile naprawdę możesz zyskać i stracić.
Wystaw fakturę bez VAT w działalności nierejestrowanej zgodnie z prawem! Sprawdź, jakie elementy musi zawierać, limity i KSeF 2026. Pełny poradnik.
Upadłość konsumencka: kompleksowy przewodnik. Odkryj, jak oddłużyć się krok po kroku, poznaj ryzyka i korzyści. Dowiedz się, czy to dla Ciebie.
Vivus sprawdza BIK i KRD. Dowiedz się, które bazy weryfikuje Vivus, jak negatywne wpisy wpływają na pożyczkę i jakie warunki musisz spełnić. Sprawdź!
Hisense to chiński gigant RTV i AGD. Sprawdź, czy warto mu zaufać, poznaj technologie (ULED, Laser TV), produkty i opinie o marce w Polsce.
Ile zarabia sushi master, a ile właściciel w Polsce? Poznaj szczegółowe widełki płacowe, koszty otwarcia i rentowność biznesu sushi. Oceń opłacalność!
Zastanawiasz się, ile zarabia się w auto detailingu? Poznaj realne zarobki (5-20 tys. netto), koszty startowe i miesięczne. Sprawdź, co się opłaca!
Jak wystawić fakturę na 8% VAT? Poznaj zasady, katalog usług i towarów oraz uniknij pułapek. Sprawdź nasz poradnik i fakturowanie stanie się proste!
Upadłość konsumencka: kompleksowy przewodnik. Zrozum proces oddłużenia, warunki, koszty i skutki. Odkryj szansę na nowy start.
Jakie oprocentowanie kredytu we frankach? Poznaj składniki, zmiany LIBOR/SARON i dlaczego unieważnienie umowy jest kluczowe. Sprawdź, co możesz zyskać!
Jak założyć firmę w Polsce? Poznaj kompletny przewodnik po formalnościach, ZUS, podatkach i dotacjach. Uruchom swój biznes krok po kroku!
Jak wystawić fakturę na ryczałcie? Poznaj zasady VAT, elementy, faktury zagraniczne i przygotuj się na KSeF. Kompletny poradnik dla ryczałtowców.
Rozliczasz kredyt frankowy? Sprawdź, jaki kurs franka obowiązuje po unieważnieniu, odfrankowieniu lub ugodzie z bankiem. Poznaj najkorzystniejsze scenariusze!
Korepetycje 2026: Zarabiaj legalnie bez firmy! Poznaj nowy limit kwartalny (10 813,50 zł), kwotę wolną od podatku i zasady ZUS. Sprawdź!
Jak założyć firmę w 2026? Ten przewodnik po JDG krok po kroku wyjaśnia rejestrację, ulgi ZUS, formy opodatkowania i VAT. Rozpocznij swój biznes!
Ile kosztuje wykreślenie hipoteki z księgi wieczystej? Sprawdź nasz przewodnik krok po kroku. Poznaj koszty, dokumenty i uniknij błędów. Szybko uwolnij nieruchomość!