
Ile zarabia się w transporcie - Mit vs. rzeczywistość
Realna analiza, ile można zarobić na firmie transportowej w 2026. Szczegółowe koszty, symulacje zysków i pułapki. Sprawdź nasz poradnik!
Olgierd Wróbel
•30 września 2025
Realna analiza, ile można zarobić na firmie transportowej w 2026. Szczegółowe koszty, symulacje zysków i pułapki. Sprawdź nasz poradnik!

Dowiedz się, ile można zarobić na sklepie z odzieżą używaną! Analizujemy koszty otwarcia, miesięczne wydatki i realne zyski. Odkryj klucz do sukcesu w lumpeksie.

Jak skorygować błędny NIP na fakturze? Poznaj instrukcje krok po kroku dla nabywcy i sprzedawcy. Uniknij utraty VAT i problemów w JPK_VAT. Sprawdź, jak działa KSeF!

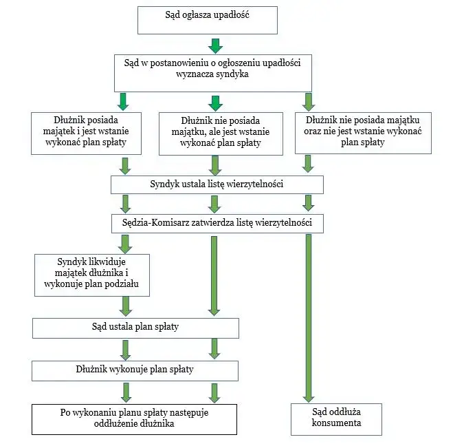
Ile trwa upadłość konsumencka? Poznaj realistyczne ramy czasowe oddłużenia, od wniosku po plan spłaty. Sprawdź, co wpływa na długość procesu.